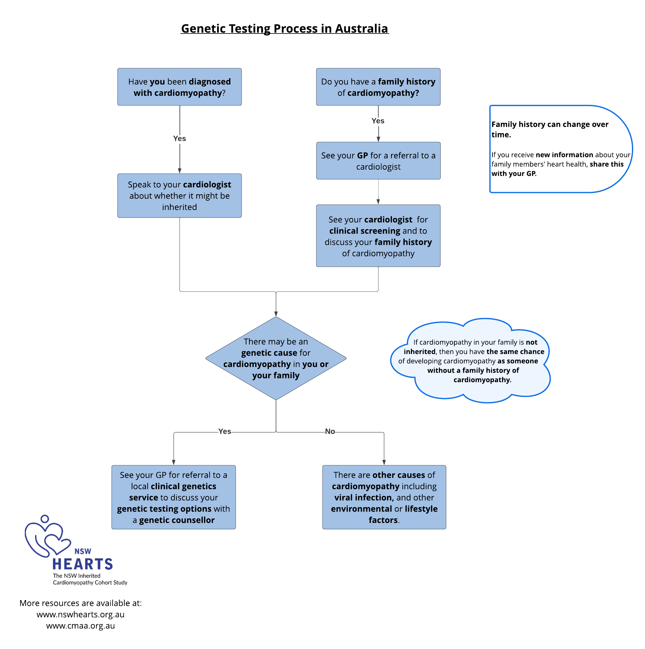
Accessing genetic testing can be rather challenging, our genetic counsellors put together this short guide to give an overview of accessing genetic testing in Australia.
Genetic Testing Process in Australia

Additional resources
Cardiomyopathy Association of Australia and the Centre for Genetics Education both have helpful resources for accessing genetic testing in Australia.